Instance Verification Kit (IVK)
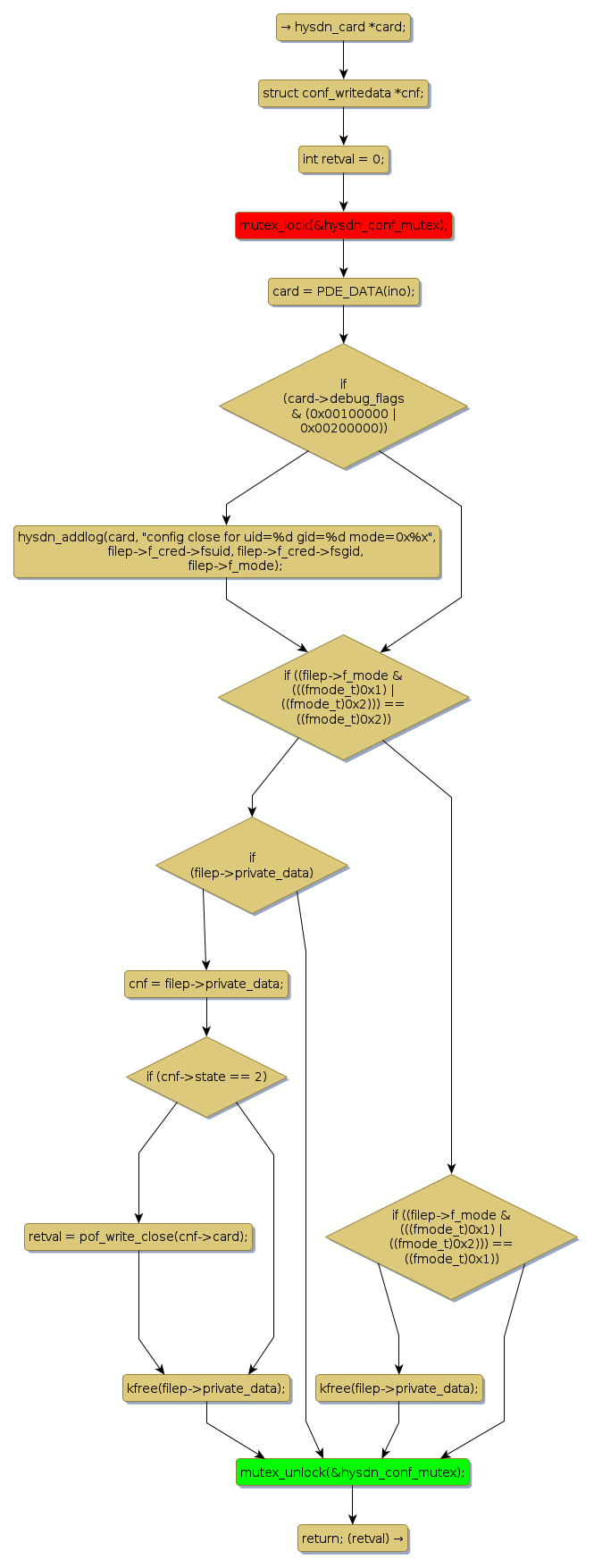
mutex lock @ [9940+30+/linux-3.19-rc1/drivers/isdn/hysdn/hysdn_procconf.c]
Instance Signature: hysdn_conf_mutex
|
The Matching Pair Graph:
|
|
Function Name
|
Control Flow Graph (CFG)
|
Events Flow Graph (EFG)
|
Source Correspondence
|
|
hysdn_conf_close
|
|
|
[9815+16+/linux-3.19-rc1/drivers/isdn/hysdn/hysdn_procconf.c]
|